No matter what you’ve heard, email marketing is still an amazing tool for B2B companies. One of its most effective strategies is the email drip campaign. But don’t just take our word for it. Companies that nail their drip campaigns see 80% more sales at 33% lower costs!


But what exactly is a drip campaign, and why should you care? Let's dive in.

 


What are Email Drip Campaigns?

An email drip campaign is a series of automated emails sent to a specific list of recipients over a period of time. These emails "drip" out, hence the name, at predetermined intervals based on specific triggers or actions. Think of it as a personalized, automated conversation with your audience.


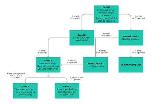
An example of a drip campaign that contains 4 emails. Depending on if the person opens the email, they are either sent a new email or resent and email with a new subject line.
Example of an email drip campaign containing four emails

 


Benefits of Drip Campaigns

  1. Nurture Leads: Drip campaigns are excellent for nurturing leads throughout the sales funnel (as you’ll see later in this article). You can guide potential customers towards a purchase by providing valuable content and offers at the right time.

  2. Increase Engagement: Regular communication keeps your brand at the forefront of their mind. Drip campaigns help maintain engagement and build relationships with your audience.

  3. Improve Conversion Rates: Drip campaigns can significantly boost conversion rates by offering tailored content and incentives.

  4. Save Time and Resources: Automation is key here. Drip campaigns allow you to set it and forget it, saving time and effort.

  5. Track Performance: Most email marketing platforms provide detailed analytics, helping you measure the effectiveness of your drip campaigns and make data-driven adjustments.

 



Food for Thought: Email Marketing Statistics

47% of marketers believe email is the best channel for lead nurturing. (Drip)
Welcome campaigns earn a 58.7% open rate on average—over double the standard email open rate of 14.6% (Growth Collective)
Email marketing is a highly effective marketing channel with a high ROI. (HubSpot)
Segmented emails drive 30% more opens and 50% more clicks-throughs than unsegmented ones. (HubSpot)
Emails with multimedia elements or formats with images and/or videos have the highest performance. (HubSpot Blog Research)

 


Getting Started


Define Your Goals: Clearly outline what you want to achieve with your drip campaign. Are you aiming to increase sales, build brand awareness, or nurture leads?

Segment Your Audience: Divide your email list into segments based on demographics, interests, or behavior. This will help you tailor your content and improve engagement.

Choose Your Email Marketing Platform: Select a platform that offers drip campaign automation features and analytics. Popular options include HubSpot and Constant Contact.

Create Your Drip Campaign:

  1. Set a Trigger: Determine the event initiating the drip campaign (e.g., sign-up, purchase, specific action).

  2. Design Your Emails: Create visually appealing and engaging emails with relevant content and a clear call to action.

  3. Schedule Your Emails: Set the intervals between emails based on your goals and audience preferences.

  4. Test and Refine: Send a test email to yourself or a small group to ensure everything is working correctly. Make adjustments as needed.

  5. Track and Analyze: Monitor your campaign's performance using your email marketing platform's analytics. Pay attention to open rates, click-through rates, and conversions.

  6. Optimize and Iterate: Continuously analyze your results and improve your drip campaigns based on the data.

Example New Customer Drip Campaign:

  • Email 1: Welcome email with a personalized greeting and a brief introduction to your brand.

  • Email 2: Offer a valuable resource or discount to encourage engagement.

  • Email 3: Showcase a relevant product or service personalized to that customer’s likes, dislikes, or preferences.

  • Email 4: Share a customer testimonial or success story.

  • Email 5: Provide an exclusive offer or limited-time promotion.

 



Integrating Drip Campaigns into the Customer Journey

A well-structured drip campaign can seamlessly fit into every stage of the customer journey, from initial awareness to post-purchase loyalty. Here's how:


A visual of the marketing funnel with ideas for a drip campaign next to each stage
Email Drip Campaign Examples for Each Stage of the Marketing Funnel


1. Awareness/Acquisition Stage

Kick off your drip campaign with a strong welcome series to greet new subscribers and establish a positive first impression. This initial outreach should introduce your brand’s mission, values, and unique offerings through valuable content that piques interest. Following the welcome, educational content is key to this stage—by providing informative resources like guides, blogs, or industry insights, you position your brand as a reliable expert and build trust right from the start.

 

2. Interest & Consideration Stage

Once subscribers show interest, nurture campaigns help address their specific pain points and preferences with targeted content. This stage is also an ideal time to offer lead magnets, such as ebooks or exclusive reports, to encourage further engagement. Interactive product demos or free trials give potential customers hands-on experience with your solutions, while case studies and testimonials highlight real-life success stories, showcasing how your products or services have positively impacted others. These elements work together to create a compelling case for why your brand is the best choice.

 

3. Conversion Stage

As prospects near the purchase decision, drive them forward with limited-time offers or discounts that create urgency. Personalized recommendations based on their previous interactions can further guide them toward products or services that fit their needs. Once a purchase is made, show appreciation with a thoughtful post-purchase thank you email, and help new customers get the most out of their purchase with setup or usage guides. These touches enhance the buying experience and reduce any potential barriers to full product adoption.

 

4. Loyalty/Retention Stage

To keep customers coming back, reward their loyalty with exclusive offers and discounts that show you value their continued support. Periodic customer surveys can also be beneficial here, offering insight into customer satisfaction and helping you gather valuable feedback to improve your products and services. This stage is all about keeping the relationship strong by making your customers feel valued and heard.

 

 

 

Common Mistakes and Best Practices


1. Generic Content

One of the biggest pitfalls in email drip campaigns is sending generic, one-size-fits-all messages. This is a surefire way to NOT connect with your audience!


To avoid this, tailor your content to individual recipients based on their interests, preferences, and purchase history, which starts with properly segmenting your audience. (Learn how to segment your audience) Personalization tokens can go a long way—incorporating the recipient's name, location, or a product they've previously shown interest in adds a personal touch that enhances engagement. But don't overuse these tokens. There are other ways to personalize your emails!

You can also create distinct email sequences for different segments of your audience to ensure the content is relevant to each group's specific needs, increasing the likelihood of engagement.


2. Overwhelming Frequency

Bombarding subscribers with too many emails is a great way to push them away. Think about how often you want an email from a company. Do you really want multiple a week or even a day? (Yes, we've seen companies send out multiple a day!)


Avoid overwhelming frequency by determining the optimal cadence based on your audience's preferences and the nature of your content. Many email platforms allow for a "pause" feature, temporarily stopping email delivery if subscribers become inactive, helping you avoid over-communication.


Additionally, implementing a preference center where subscribers can adjust their email frequency can empower them to control how often they hear from you, boosting satisfaction and retention.


3. Poor Timing

Timing plays a crucial role in the success of drip campaigns. To reach subscribers when they’re most likely to engage, analyze your audience's behavior patterns to identify the best days and times to send emails. A/B testing different send times can also provide insights on when engagement is highest. For audiences spread across multiple time zones, consider segmenting by location or using time zone-specific sending to ensure your emails arrive at the most opportune moments.


4. Ignoring Analytics

Without tracking key metrics, knowing if your drip campaigns are effective is impossible. Regularly monitor data such as open rates, click-through rates, conversions, and unsubscribes to understand how your emails perform. Analytics reveal underperforming areas and guide you to make data-driven improvements. By harnessing these insights, you can fine-tune your campaigns for maximum impact and ensure your messages resonate with your audience.

 



Crafting Compelling Emails: Essential Writing Tips


Effective email writing is a skill that can significantly impact your communication and results. Here are some essential tips to help you craft compelling emails:


1. Know Your Audience… by understanding their needs, using language that resonates with them, and avoiding confusing jargon.

2. Write a clear, specific subject line… that conveys the email's purpose and sparks urgency or curiosity to boost open rates. Write great subject lines

3. Keep emails brief and to the point… using bullet points or lists to enhance readability and visual appeal.

4. Use a Strong Opening… to hook readers with a compelling question, surprising fact, or relevant anecdote, and clearly state your email's purpose right away.

5. Be Personal and Conversational… by using a friendly, informal tone and addressing the recipient by name to create a genuine connection. Learn how to make your B2B marketing more exciting

6. Use strong calls to action… with clear, action-oriented language and provide easy-to-follow instructions or links for seamless follow-through. Write better calls to action

7. Proofread Carefully… by checking for grammar, spelling, and punctuation errors, and read your email aloud to catch any awkward phrasing or inconsistencies.

8. Test Your Emails… by sending a test message to yourself to ensure everything looks and functions correctly, and check for compatibility across different email clients and devices

 

 

Final Thoughts


Email drip campaigns are a powerful tool for nurturing leads, building relationships, and driving conversions. By following the strategies we've shared here and avoiding common mistakes, you can create effective campaigns that help your business thrive. But if it all feels a bit overwhelming, reach out and we’d be happy to help you craft the perfect email drip campaign for you!