Website Redesign or Quick Fixes: Deciding What Your Business Needs
To achieve this, your B2B website design must seamlessly integrate four key elements: user experience (UX), search engine optimization (SEO), compelling content, and effective B2B lead generation strategies. Each of these components plays a vital role in ensuring that your website not only draws in potential clients but also guides them through the decision-making process and encourages them to take action.
We've compiled the ultimate checklist for creating a high-performing, conversion-focused B2B website. Whether starting from scratch or looking to enhance your existing site, this guide walks you through the essential steps to optimize your online presence and drive meaningful results in 2025.
✅ User Experience (UX) Essentials
Mobile-First Design
Optimizing your website for mobile devices is no longer optional; it’s a necessity. As more B2B buyers turn to their smartphones and tablets to research products and services, ensuring that your website is mobile-friendly can significantly impact user engagement and conversion rates. A seamless mobile experience not only enhances customer satisfaction but also boosts your site’s visibility in search engines, as mobile optimization is a key ranking factor.
Responsive design is the cornerstone of a mobile-first strategy. This approach ensures that your website automatically adjusts its layout, images, and content based on the device's screen size. By providing a consistent experience across all platforms - whether on a desktop, tablet, or smartphone - you can cater to your audience's diverse preferences. Prioritizing mobile-first design means considering not just aesthetics but also functionality, ensuring that buttons are easily clickable and content is easy to read on smaller screens.
Speed Optimization
Page load speed is a critical factor in user engagement and conversions. Research shows that users expect a website to load in under three seconds, and even a one-second delay can lead to significant drops in customer satisfaction and site bounce rates. In a B2B context, where decision-making processes are often lengthy, a slow website can hinder potential clients from exploring your offerings.
To optimize your site's speed, consider the following checklist:
-
Optimize Images: Use image formats like WebP and compress images to reduce file sizes without sacrificing quality.
-
Reduce HTTP Requests: Limit the number of elements on a page, such as scripts, stylesheets, and images, to decrease load times.
-
Implement Lazy Loading: Load images and videos only when they enter the viewport (the visible part of the web page) to improve initial loading speed.
Intuitive Navigation
A well-structured navigation system is essential for guiding users through your website and helping them find the information they need quickly and efficiently. Key elements of easy navigation include clear menus, a logical flow of content, and the use of breadcrumbs to provide context and aid in backtracking.
To simplify site navigation for users seeking specific B2B solutions, consider the following strategies:
-
Use Clear Labels: Ensure that menu items are labeled clearly and reflect the content they link to, avoiding jargon or vague terms.
-
Organize Content Logically: Group related content under intuitive categories, making it easy for users to find what they are looking for.
-
Incorporate a Search Functionality: A prominent search bar allows users to quickly locate specific information, enhancing the overall user experience.
Accessibility
Creating an accessible website is essential not only for inclusivity but also for enhancing your overall SEO performance. By ensuring that your site complies with the Web Content Accessibility Guidelines (WCAG), you can provide a seamless experience for all users, including those with disabilities. An accessible site helps you reach a broader audience, demonstrating your commitment to inclusivity and enhancing your brand reputation. Moreover, many accessibility best practices overlap with SEO strategies, meaning that making your site more accessible can also improve its visibility in search engine results.
Here are some quick tips to enhance your website’s accessibility:
-
Screen Reader Compatibility: Ensure that your website is compatible with screen readers by using proper HTML markup and semantic elements. This allows users with visual impairments to navigate your site effectively. Use ARIA (Accessible Rich Internet Applications) roles and properties to enhance accessibility for dynamic content.
-
Alt Text for Images: Always include descriptive alt text for images. This text provides context to users who cannot see the images, making your content more understandable and informative. Keep alt text concise and relevant, describing the purpose of the image rather than just its appearance.
-
Color Contrast: Ensure sufficient contrast between your text and background colors. High contrast improves readability, especially for users with visual impairments. Use tools like the WebAIM Contrast Checker to test and ensure compliance with WCAG guidelines.
-
Keyboard Navigability: Design your website so that all interactive elements can be accessed and operated using a keyboard. This is crucial for users who cannot use a mouse. Ensure that tab order is logical, and provide visible focus indicators to show which element is currently selected.
✅ SEO Optimization
Keyword Strategy
A comprehensive keyword strategy is fundamental for any B2B website aiming to attract qualified traffic. Keyword research involves understanding a niche audience's specific needs and pain points. This requires a deep dive into industry terminology, buyer personas, and competitor analysis to identify keywords that potential clients are actively searching for.
When developing your keyword strategy, it’s important to balance high-value keywords with niche, long-tail keywords. While high-value keywords might drive significant traffic, they often come with stiff competition. Long-tail keywords, on the other hand, are less competitive and can attract more qualified leads.
The example below shows that "managed it services" is searched for 12,100 per month. However, it gets a 50 out of 100 for the difficulty to rank for it. But you'll see that "managed it services for small businesses" is searched a respectable 1,000 times per month and is easier to rank for at only 32 out of 100.


Structured Data and Schema Markup
Structured data is crucial for helping search engines understand your website's content more effectively. By implementing structured data, you provide search engines with explicit information about your page's content, allowing them to display rich snippets in search results. This can enhance visibility and click-through rates, making your site stand out in competitive search environments.

For B2B websites, several types of schema markup can be particularly beneficial:
-
Product/Service Markup: This type helps display key information about your products or services directly in search results, including pricing, availability, and reviews.
-
FAQ Schema: By marking up frequently asked questions, you can provide direct answers in search results, improving user experience and potentially driving more traffic to your site.
On-Page SEO Checklist
On-page SEO ensures that search engines recognize and rank your content effectively. Here’s an essential checklist of on-page SEO elements you should focus on:

-
Optimized Title Tags: Craft compelling title tags that include your primary
keywords and accurately reflect the page content. Aim for under 60 characters to ensure full visibility in search results.
-
Meta Descriptions: Write engaging meta descriptions that summarize the content and include relevant keywords. Keep it under 160 characters to entice clicks without truncation.
-
Headers: Use header tags (H1, H2, H3) to structure your content logically. Incorporate keywords naturally within these headers to signal to search engines what your content is about.
-
Internal Linking: Create a network of internal links to guide users through your site and establish authority for your key pages. This helps search engines crawl your site more effectively and boosts overall SEO.
*HOT TIP: Consider leveraging AI tools for SEO analysis and optimization. These tools can provide insights into keyword performance, content gaps, and opportunities for improvement.
Content Freshness and Updates
Regular content updates are vital for maintaining your B2B website's rankings in search results. Search engines favor fresh content, and frequently updated pages are more likely to attract returning visitors. This is particularly important in B2B sectors, where industry standards, technologies, and practices can evolve rapidly.
To keep your content fresh, focus on updating specific types of content regularly:
-
Product Descriptions: Ensure that product details reflect the latest features, benefits, and pricing.
-
Case Studies: Regularly refresh your case studies with new client testimonials, results, and insights to showcase your continued success.
-
Blog Posts: Update older blog posts with new data, insights, or changes in industry trends to keep them relevant and engaging.
✅ Content Strategy for Conversion
Clear Value Propositions and Unique Selling Points (USPs)
A compelling value proposition is essential for capturing the attention of potential clients as soon as they land on your website. Clearly articulating what sets your business apart can significantly improve conversion rates.
Your value proposition should succinctly convey the benefits of your products or services, addressing the specific pain points of your target audience.
Placement Tips for Value Propositions and USPs:
-
Above the Fold: Position your value proposition prominently at the top of landing pages to ensure it’s the first thing visitors see.
-
Visual Emphasis: Use bold typography, contrasting colors, or engaging graphics to make your USP stand out.
-
Real-World Examples: Include concise, relatable examples of how your offerings solve specific problems or enhance the user’s experience.
Case Studies and Success Stories
Social proof is a powerful motivator in B2B marketing, and case studies serve as a compelling form of this proof. You build credibility and trust with potential customers by showcasing how your products or services have successfully solved problems for other clients.
Mini Checklist for Creating Effective Case Studies:
-
Identify the Challenge: Clearly define the problem faced by the client before they engaged with your service.
-
Detail the Solution: Explain how your product or service was implemented to address this challenge.
-
Showcase Tangible Results: Provide specific metrics or outcomes that demonstrate the effectiveness of your solution (like increased revenue, time saved, improved efficiency).
-
Client Testimonial: Include a quote from the client to add authenticity and personal touch to the case study.
-
Visually Engaging: Use graphs, charts, and images to make the case study visually appealing and easier to digest.
Blog and Thought Leadership Content
Maintaining an active blog is essential for positioning your brand as a thought leader in your industry. Regularly published content (like this blog right here) demonstrates your expertise and helps attract and retain an audience, ultimately guiding them through the conversion funnel.

Types of Content that Work Well:
-
Thought Leadership Articles: Share insights on industry trends, challenges, and innovative solutions to establish authority and foster trust.
-
Trend Analyses: Discuss current and emerging trends in your field, providing readers with valuable information that impacts their business decisions.
-
How-To Guides: Create practical, actionable guides that address common challenges your target audience faces, positioning your brand as a helpful resource.
Video Content
Video content is becoming increasingly important in B2B marketing. It provides an engaging way to convey information and connect with your audience. Videos can showcase your brand's personality, making it more relatable and memorable.
Tips for Incorporating Video Content:
-
Product Demos: Create short, informative videos that demonstrate how your products work and the benefits they offer. This will help potential customers understand your solutions.
-
Client Testimonials: Feature satisfied clients discussing their positive experiences with your brand. Authentic testimonials build trust and can significantly influence purchasing decisions.
-
“About Us” Brand Stories: Share the story behind your company, including your mission, values, and team members. This humanizes your brand and helps potential clients feel more connected to you.
✅ Lead Generation and Conversion Optimization
CTAs (Calls to Action)
Creating compelling Calls to Action (CTAs) is crucial for guiding potential clients through their journey on your website. Effective CTAs prompt immediate action and align with the overall goals of your content and website.
Best Practices for Creating Compelling CTAs:
-
Be Clear and Specific: Use concise language that clearly states what the user can expect by clicking the CTA, such as "Download Our Free Guide" or "Request a Demo."
-
Create Urgency: Encourage immediate action by incorporating time-sensitive language, like “Limited Time Offer” or “Get Your Free Trial Today.”
-
Design Matters: Make your CTAs visually distinct using contrasting colors, buttons, and appropriate font sizes to grab attention.
CTA Placement Strategies Across Pages:
-
Above the Fold: Position a primary CTA at the top of your landing pages to ensure it’s visible without scrolling.
-
End of Articles: Include CTAs at the end of blog posts to guide readers toward the next step after engaging with your content.
-
Within Case Studies: Embed relevant CTAs within case studies to prompt interested readers to take action after seeing proven results.
Landing Pages
High-converting landing pages are essential for effectively capturing leads and driving conversions. These pages should be tailored to specific offerings, with every element working harmoniously to guide visitors toward taking action. Here's an example of a simple, high-converting landing page that's been great for us!
Checklist for Creating High-Converting Landing Pages:
-
Minimal Navigation: Limit navigation options to keep users focused on the landing page content and reduce distractions.
-
Persuasive Copy: Craft compelling copy that highlights the benefits of your offering, addressing potential pain points and emphasizing how you can solve them.
-
Social Proof: Incorporate testimonials, ratings, or case study snippets that validate your claims and build trust with your audience.
-
CTA Buttons: Include clear and visible CTA buttons that stand out on the page, directing users toward the desired action (e.g., “Get Started,” “Sign Up Now”).
B2B Website Forms and Lead Capture
Lead capture forms are essential for converting visitors into leads (but please don't forget about the importance of tracking Marketing Qualified Leads (MQLs) as well!!!) The design and strategy behind these forms can significantly impact conversion rates.
Key Considerations for Forms:
-
Minimal Fields: To reduce friction, keep the number of fields to a minimum; typically, asking for a name and email address is sufficient to start. The more fields you add, the less likely the person will complete the form.
-
*HOT TIP: If your company requires several fields on a form, use a stepped-form so that only a few fields show up at a time. This helps the person feel less overwhelmed,
-
-
Clear Instructions: Provide simple, straightforward instructions for filling out the form, ensuring users understand the value they will receive by completing it.
-
Incentives: Offer incentives, such as exclusive content, discounts, or free trials, to encourage users to provide their information.
B2B Lead Generation Strategies:
-
Gated Content: Create valuable gated content such as eBooks or whitepapers that require users to fill out a form to access. This not only captures leads but also establishes your authority in your field.
Here's an example of a recent lead generator we recently released:
-
Newsletter Sign-Ups: Encourage users to subscribe to your newsletter for ongoing updates and insights, fostering a relationship that can lead to future conversions.
*IMPORTANT NOTE: While forms are essential for any B2B site, please note that more and more B2B buyers (75% to be specific) are looking for "seller-free" experiences. This means that they WON'T fill out a form until they are sure they want to talk to a sales rep. What should you do to combat this? We'll be talking about that in a moment!
Retargeting and Follow-Up
Retargeting strategies are crucial for nurturing leads that have shown interest but may not be ready to convert. By employing effective retargeting and follow-up tactics, you can keep your brand top-of-mind.
-
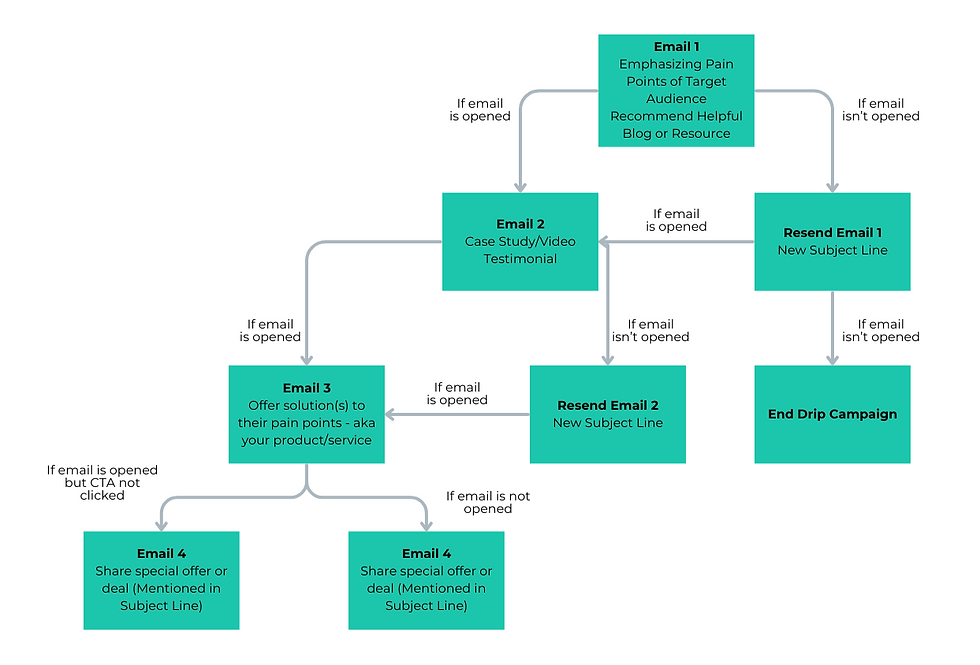
Nurturing Leads: Retargeting allows you to reach visitors who didn’t convert during their initial visit, reminding them of your offerings and encouraging them to return. If you have their contact information and can track their cookies, you can create an email drip campaign to nurture them.

-
Tailored Ads: Use targeted ads based on user behavior to showcase specific products or services they expressed interest in, increasing the likelihood of conversion. Retargeting ads can be placed online to encourage them to return to your site.
Best Practices for Follow-Up Tactics:
-
Email Workflows: For automated email drip workflows, provide them with additional resources, insights, or exclusive offers to guide them further down the sales funnel.
-
Retargeting Ads: Use retargeting ads on social media and other platforms to keep your brand in front of potential customers who have visited your site but have not yet converted.
Pricing Calculators and CRM Automation
As I mentioned just a bit ago, more B2B buyers are looking for a seller-free experience. This means they don't want to be "bothered" by a sales rep until the last stage of the decision-making process, which means you may see fewer forms being submitted on your site.
Additionally, it's important to set up a customer relationship management (CRM) platform automation that links to your website. This allows you to track contacts (pending their cookie acceptance) when they are on your site so you can send them tailored email messaging later. Plus, this captured data can be shared with your sales team as a Marketing Qualified Lead (MQL).
✅ Security and Compliance
Unfortunately, securing user data is now a necessity. Implementing SSL (Secure Socket Layer) certificates is crucial for protecting sensitive information exchanged between users and your website.
The Necessity of SSL Certificates:
-
Trust Building: SSL certificates create a secure connection, reassuring visitors that their data is protected. This trust is vital for conversion rates, as potential clients are more likely to engage with a secure site.
-
Search Engine Ranking: Google considers site security as a ranking factor, meaning SSL can positively impact your SEO efforts.
Checklist for Ensuring Robust Encryption:
-
Obtain a Valid SSL Certificate: Purchase an SSL certificate from a trusted Certificate Authority (CA) and ensure it's correctly installed on your server. Many website platforms, such as Wix, Squarespace, and HubSpot, now include these certificates as part of their membership.
-
Regularly Update SSL Certificates: Monitor expiration dates and renew your SSL certificates promptly to avoid lapses in security.
-
Use Strong Encryption Protocols: Ensure that you are using at least TLS 1.2 or higher for the best security practices.
-
Implement HSTS: HTTP Strict Transport Security (HSTS) forces browsers to connect via HTTPS, further protecting your users.
GDPR and Privacy Policies
As companies increasingly handle sensitive data, understanding compliance obligations regarding data protection regulations like GDPR (General Data Protection Regulation) is essential. Failing to comply can lead to severe penalties and damage to your reputation.
-
Data Protection: Ensure that personal data is collected, processed, and stored in accordance with GDPR guidelines, including obtaining explicit consent from users.
-
Right to Access and Deletion: Be prepared to provide users with access to their data upon request and allow them to request deletion if desired.
Quick Overview of Privacy Policies:
-
Introduction to Data Collection: Clearly state what data you collect and the purpose behind it.
-
User Rights: Outline user rights regarding their data, including the right to access, rectification, and erasure.
-
Third-Party Sharing: Disclose if and how user data may be shared with third parties.
-
Data Retention Policy: Describe how long you will retain user data and the criteria used to determine retention periods.
Website Backups and Security Protocols
Maintaining website security goes beyond just implementing SSL certificates and privacy policies; it also involves regular backups and robust security protocols.
Importance of Regular Backups:
-
Data Recovery: Regular backups are essential for recovering data in case of cyberattacks, server failures, or data corruption. Having a recent backup can significantly reduce downtime and data loss.
-
Peace of Mind: Knowing that you have secure backups allows you to focus on growing your business without the constant fear of losing critical data.
Key Security Protocols:
-
Firewalls: Implement both hardware and software firewalls to protect your website from unauthorized access and cyber threats.
-
Malware Scans: Regularly conduct malware scans to detect and eliminate any potential threats before they compromise your site.
-
Intrusion Detection Systems (IDS): Use IDS to monitor network traffic for suspicious activity, helping you respond promptly to potential breaches.
✅ Final Steps to Launch and Continuous Improvement
As we wrap up our Ultimate B2B Website Checklist for 2025, it’s important to remember the key components that contribute to a high-converting site. From prioritizing user experience (UX) and optimizing for search engines to developing a robust content strategy and ensuring security and compliance, each element plays a crucial role in achieving your business goals.
However, the journey doesn’t end with the launch. Your website is a living tool that must continuously adapt to meet evolving user needs and keep pace with technological advancements. Regular audits and updates are essential to ensure your site remains effective, relevant, and capable of driving conversions.
Ready to take the next step? Contact Emerald to see how a partnership can help elevate your website into a conversion powerhouse.
Don’t forget to subscribe to our monthly newsletter, The Marketing Minute, for continued tips and exclusive content!





